驻极熔喷布常用的静电驻极设备有哪些?
文章导读:如何让口罩的中层熔喷布具备静电吸附能力?就需要在熔喷布的生产过程中安装静电驻极处理设备,从而无纺布带上更多静电。这类静电驻极处理设备有哪些呢?方法有什么区别呢?
呼吸阻力小、空气过滤能力好、佩戴舒适等几乎是一个高品质口罩所必须具备的,大家是否有这样的体会:口罩无纺布材料克重越轻,佩戴体验更好,而在克重低的条件下,还需要保证熔喷无纺布材料的空气过滤能力,这就需要中层的熔喷布拥有出色的静电吸附能力。如何让熔喷布具备静电吸附能力?就需要在熔喷布的生产过程中安装静电驻极处理设备,从而无纺布带上更多静电。这类静电驻极处理设备有哪些呢?方法有什么区别呢?

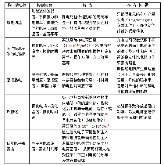
静电驻极处理设备专为熔喷无纺布滤材提升过滤性能而设计,常见的有静电纺丝设备、脉冲等离子体静电驻极设备、摩擦起电设备、热极化设备、低能电子束轰击设备,几种驻极熔喷布方式对比如下:

通过对比,脉冲等离子静电驻极处理具有操作简便、充电效率高、可实现高储存电荷密度等特点,是目前较为理想的熔喷布驻极处理方式。

脉冲等离子静电驻极设备采用特种材料作为放电电极,以高压直流脉冲放电对熔喷无纺布进行静电处理。经处理过的熔喷无纺布电荷密度大、储存寿命长且储存电荷稳定性好,兼具低阻、gao效、高容尘和高稳定性等特征,使熔喷布具有除尘mie菌多种功能以及对亚微米粒子更强的捕获能力,熔喷布的综合过滤性能大幅度提升。
芭乐视频下载黄版电子10年专注研制脉冲等离子静电驻极设备,芭乐视频色app下载机,等离子体清洗机,芭乐视频色app下载设备,常压大气和低压真空型低温芭乐视频app在线官网入口机,已通过ISO9001质量体系和欧盟CE认证,为电子、半导体、汽车、yi疗等领域的客户提供清洗,活化,刻蚀,涂覆的芭乐视频app在线官网入口解决方案,是行业内值得信赖的芭乐视频色app下载机厂家。如果您想要了解更多关于产品的详细内容或在设备使用中有疑问,欢迎点击芭乐视频下载黄版的在线客服进行咨询,或者直接拨打全国统一服务热线400-816-9009,芭乐视频下载黄版恭候您的来电!
芭乐视频下载黄版电子10年专注研制脉冲等离子静电驻极设备,芭乐视频色app下载机,等离子体清洗机,芭乐视频色app下载设备,常压大气和低压真空型低温芭乐视频app在线官网入口机,已通过ISO9001质量体系和欧盟CE认证,为电子、半导体、汽车、yi疗等领域的客户提供清洗,活化,刻蚀,涂覆的芭乐视频app在线官网入口解决方案,是行业内值得信赖的芭乐视频色app下载机厂家。如果您想要了解更多关于产品的详细内容或在设备使用中有疑问,欢迎点击芭乐视频下载黄版的在线客服进行咨询,或者直接拨打全国统一服务热线400-816-9009,芭乐视频下载黄版恭候您的来电!








苏公网安备 32058302002178号
